异地就医备案申请材料有新调整啦!
首先回顾下异地就医备案的重要知识点:
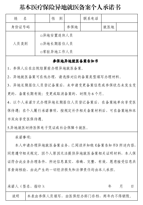
现在,办理“异地安置退休人员、异地长期居住人员、常驻异地工作人员”这三种类型的异地就医备案申请时,如果办理类型选择“个人承诺”,所需提交的《基本医疗保险异地就医备案个人承诺书》有了新的模板(如下)。 在“粤医保”小程序办理异地就医备案时,可以查看和下载最新模板。 来源:湛江医保公众号

| 索引号: | 11440811MB2D27030N/2025-00018 | 分类: | |
| 发布机构: | 湛江市麻章区医疗保障局 | 成文日期: | 2025-03-11 |
| 名称: | 粤医保功能“湛”放系列之异地就医备案个人承诺书更新 | ||
| 文号: | 发布日期: | 2025-03-11 | |
| 主题词: | |||
异地就医备案申请材料有新调整啦!
首先回顾下异地就医备案的重要知识点:
现在,办理“异地安置退休人员、异地长期居住人员、常驻异地工作人员”这三种类型的异地就医备案申请时,如果办理类型选择“个人承诺”,所需提交的《基本医疗保险异地就医备案个人承诺书》有了新的模板(如下)。 在“粤医保”小程序办理异地就医备案时,可以查看和下载最新模板。 来源:湛江医保公众号

主办单位:湛江市麻章区医疗保障局 联系方式:0759-3306860
44081102000047号
粤ICP备16098834号 网站标识码:4408110001网络支持 IPv6 网络