张先生
“我参加了湛江市职工医保,今年刚退休,想跟小孩到外地居住,却不知道如何办理异地备案登记,需要哪些材料?”
李女生
“我留意到办理异地就医备案时,有‘个人承诺’和‘居住证等材料’两种办理方式,这两种方式有什么差别呢?你们知道吗?”
陈先生
“我在湛江正常享受某门特病种待遇,但因个人原因,想要定居珠海,不知道怎样进行普通门诊选点和门特定点?”
湛小保
“你们好呀,我叫湛小保,你有什么医保问题都可以来问我,我定会知无不言,言无不尽。下面,小保带大家解锁‘粤医保’异地就医备案等相关功能吧。”
什么人员可以申请办理异地就医备案?
参加基本医疗保险的以下人员,可以申请办理异地就医备案:
异地长期居住人员,包括以下三种情形:
1.异地安置退休人员:退休后在异地定居并且户籍迁入定居地的人员。
2.异地长期居住人员:指在异地长期居住生活的人员。
3.常驻异地工作人员:指用人单位派驻异地工作的人员。
需要注意,办理备案时原则上直接备案到就医地市或直辖市等,参保人员到海南、西藏等省级统筹地区和新疆生产建设兵团就医的,可备案到就医省和新疆生产建设兵团
申请异地就医备案需要什么材料
(一)异地安置退休人员需要提供以下材料:
1.医保电子凭证、有效身份证件或社会保障卡;
2.异地安置认定材料(“户口簿首页”和本人“常住人口登记卡,或个人承诺书)。
(二)异地长期居住人员需要提供以下材料:
1.医保电子凭证、有效身份证件或社会保障卡;
2.长期居住认定材料(本人异地“户口簿首页”和本人“常住人口登记卡、有效的居住证、房产证、学生证任选其一或个人承诺书);
3.出生半年内的新生儿,可凭出生证明随父母办理备案手续。
(三)常驻异地工作人员需要提供以下材料:
1.医保电子凭证、有效身份证件或社会保障卡;
2.异地工作证明材料(本市工作单位派出证明、异地工作单位证明、工作合同任选其一或个人承诺书)。
如何申请异地就医备案?
①进入“粤医保”小程序首页,在“我要办事”下方,点击“异地就医备案”,进入申请界面。

②阅读“备案告知书”,“备案人身份”选择“为自己备案”或“为他人备案”,“备案类型”选择所属人员类别,“是否开通异地门诊结算”选择参保人需要的普通门诊定点医院,“办理类型”选择“个人承诺”或“材料”,根据要求上传材料。如选个人承诺书,可在“查看模板”中下载。



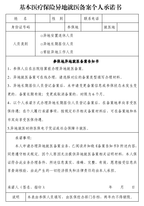
个人承诺书模板如下:

湛小保提醒您:
一、异地长期居住人员登记备案后,未申请变更备案信息或参保状态未发生变更的,备案长期有效;变更或取消备案的,时限为6个月。
二、以个人承诺方式办理异地长期居住人员登记备案后,在备案地单向享受医保待遇;在个人履行承诺事项,按规定补齐相关备案材料后,可在备案地和本市双向享受医保待遇。
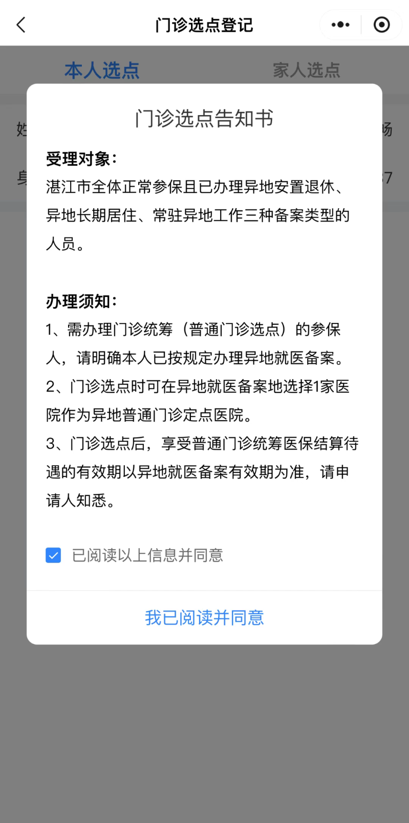
门诊选点登记流程
①进入“粤医保”小程序首页,在“我要办事”下方,点击“门诊选点登记”,进入登记界面。

②阅读“门诊选点告知书”,选择“本人选点”或“家人选点”,点击下方“新增选点”。


③根据医疗机构所属区域和名称进行选择,并上传普通门诊定点医疗机构选定表及身份证等相关证明材料,核实后提交即可。
湛小保提醒您:职工参保人在异地就医门诊,办理了异地就医备案手续后,选定1家联网直接结算定点医院就医;城乡居民医保参保人在选择普门定点医疗机构时,只能选择基层医疗机构。

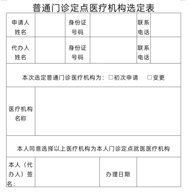
普通门诊定点医疗机构选定表模板如下:

湛小保话你知:
湛江门特选点可以定两家医院啦,参保地两家或备案地两家或参保地和备案地各一家。
①对于已在湛江享受门特待遇的参保人,成功办理异地备案后,如需新增备案地门特定点医院,须携带身份证、门特手册到参保地所在区县的医保经办机构申请;
②对于未在湛江享受门特待遇的参保人,成功办理异地备案后,如需享受门特待遇,可前往备案地符合门特待遇审批资格的定点医院申请门特病种待遇;在申请成功后,如需新增门特定点医院,须携带身份证、门特手册到参保地所在区县的医保经办机构申请。
来源:湛江医保公众号