湛江市麻章区应急管理局
我的收藏
收藏
政府信息公开
搜索位置
标题
全文
排序方式
按时间
按相关度
规章
下载文字版
下载图片版
索引号:
11440811791178023L/2025-00064
分类:
发布机构:
湛江市麻章区应急管理局
成文日期:
2025-11-03
名称:
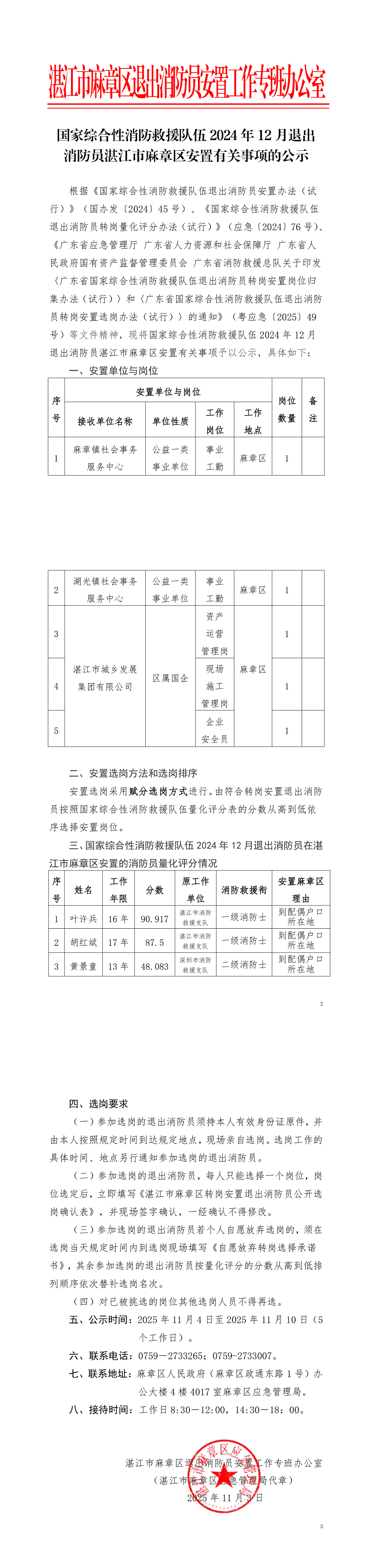
国家综合性消防救援队伍2024年12月退出消防员湛江市麻章区安置有关事项的公示
文号:
发布日期:
2025-11-03
主题词:
文件状态:
现行有效
国家综合性消防救援队伍2024年12月退出消防员湛江市麻章区安置有关事项的公示
发布日期:2025-11-03 浏览次数:
-